2016年,全国的快递业务量已经达到313亿件。这是个好消息,又是个坏消息。
好消息是,由于快递人工成本的上升,社区安全等限制条件或快递员配送时间紧等原因,往往在最后的末端配送环节达不到“门到门”的服务标准,于是给了创业者机会。目前站在这个“最后一百米”决赛场上的,主要分为“快递智能柜”和“互联网+收发室”模式。前者后丰巢、速递易等一票选手,后者有“@收发室”、熊猫快站、菜鸟驿站等。
坏消息是,2016年底,许多从事终端100物流服务的小公司突然发现自己融不到钱了。最后100米物流的竞赛已经进入决赛阶段,对参赛者的运作模式和规模都提出了极高的要求,小公司已经面临自然淘汰的命运。
市场的天平最后会倾向谁?
转了一圈,为解决最后100米,出现了两种模式:抢地和抢人
对于“最后100米”的竞争格局,有些人理解为快递柜、门店驿站、社区便利店等几类阵营,而响铃认为就是抢人和抢地两类。
1、抢地,即自建,代表:快递柜
这里主要包括邮政、丰巢、日日顺乐家、京东自提柜等充分利用上游快递资源的大玩家和e 栈、格格货栈、递易、云柜等中小型平台,行业将其分为电商系、快递系和第三方系三类。
目前看丰巢、速递易体量占有较大优势。他们主要提供的应用场景是“用户在离家和工作地点近的地方从快递柜自提快递包裹”,采取的方式是自建,“借”别人的地筑起高高的柜墙。另外还包括一些门店驿站,比如当年的顺丰嘿店和快递超市.无论是自己的地、还是租用的地,都是在原来没有的场景下新建场景(柜子或者门店)。
2、抢人,即共享,代表:收发室
这类类似于易代驾和滴滴打车,采用众包+O2O的方式,在社区和写字楼寻求物业、便利店等实体空间的合作,利用闲散劳动力,在物业的富余空间内(运力),设立收发室,完成代收代发服务。这类模式中,无论是采用移动定位与数据技术,还是通过建设末端快递共用派揽平台,或者直接沿用现有的收发室、物业管理处,都是用“人”在填。
典型代表有定位办公园区的萌站,瞄准学校市场的小麦公社,做写字楼及社区快递包裹管理服务体系的@收发室,面向社区和校园的阿里菜鸟驿站,面向社区的蓝店和熊猫快收等。(尽管他们也有直营店,但占比小,比如熊猫快收在南京有4家直营店,合作门店却有2300余家,收发室有两家示范店,但也是和物业合作,没有出场地租金,另有数百收发室投入运营,签约数千家,覆盖居民百万户)
目前从融资和网点上看,除了菜鸟驿站(目前在全国200个城市和1600家高校开设4.5万家社区站点),@收发室和熊猫快站较为靠前,(熊猫快收已完成数百万元人民币天使轮融资,目前,正寻求Pre-A 轮融资的合投。收发室天使轮融资1000万人民币,A轮融资数千万人民币,投资机构包括:北京生活性服务业发展基金、金沙江创投、联想之星创投等)。这类模式除了利用了现成的人力,对于物业的空间也是分时共享,直白的说,用的都是现成的人和空间。
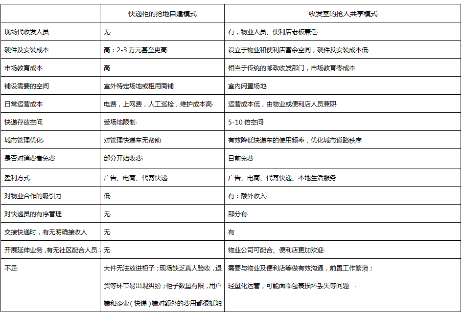
3、优劣对比,各有说法
对于这两类模式,我们不妨作图对比一下。

当然没有万能的解决方案,其中优劣,大家心知肚明。
是不是好故事,看流量
从整体上来看,整个行业都面临着“没挣钱”的尴尬局面(当然现在没赚钱不代表未来不赚钱),行业普遍需要探究新模式,尤其是业界把“赌注”都押在了本地生活服务业务上,其电商属性决定了“流量”是推动行业发展乃至盈利的核心因素。这里有几个关键。
1、快递柜不能验货是表,人们需要被关照是里
人们吐糟“无法验货签收”是快递柜的“硬伤”,说收发室可能引发责任不清的问题。其实这都是幌子,人们真正需要的是被重视。
网购本是为懒人而生的,就是图方便。但快递柜模式的流量逻辑是在网购场景中,硬生生地将收货拆分成货到快递员那——快递员放快递柜里——收件人收件,新增加了一个环节,是用收发件人的不方便来换取快递员的方便,增加了收发件人的付出成本。从这一点上来说,快递柜模式是逆人性的,它剥夺了收发件人本该享受的“上门”“上手”服务,让收发件人“自助”服务,体验上在倒退。
事实上,快递柜只能是快递员的“补充”,帮助快递员处理“问题件”: 没有时间收货、不能到达收件人“门口”、收件人不在收货地址、快递员一次投递失败的。 如果一味无差别的使用快递柜,用快递柜来取代快递员的“人性”服务,那注定是一场悲剧。
再看收发室的流量逻辑是在回家或便利店买东西时,顺便取下快递,把两件事一起干了,“等快递”回归到“取快递”,减少了用户付出成本。当年嘿店没成,不是因为模式不行,而是快捷的代理点太少,518家店铺只是九牛一毛,用户没享受到被关照。如今个别收发室模式推出能试衣设冰柜等功能,显然是在感情牌,让收发件人感受到“被关照”。
2、没有流量源的模式注定失败
先说说快递柜模式的三大阵营,既然要做本地生活服务变现就得有流量。不要误以为把人拉到快递柜面前就产生了流量,实际是在消耗流量(对用户而言,整个过程中,多数人就是为了收寄快递,并无其他额外需求,也没有任何增加价值,反而是在强行添加新的环节,消耗用户的注意力)。速递易如今面临的窘境(速递易母公司三泰控股连续大幅亏损,面临强制退市风险)恰恰是此类模式的缩影。误以为自己掌控流量,早早举起“第三方运营”的独立旗帜,并迫不急待地收割,向快递员、收发件人双向收费,然而事后发现自己既无技术垄断,又没品牌势能。
而电商、快递系的快递柜企业则可能好受一些,因为存在上游或下游的巨大业务量优势,在流量端占有优势,本地生活服务业务上更容易与第三方企业进行对接。比如丰巢5大股东在国内总共拥有超过87000个网点,85万名一线配送人员,每日递送快件数量占全国总数的50%以上,丰巢可直接与末端客户接触,结合电商原有平台,提供二次导流的机会。 事实上快递公司和电商平台也已经开始收割战场。
再说收发室模式,它实际上本身有人流量,或者说便利店或物业管理处有流量,而不需要寄人篱下,主动性自然强些。
3、只有创造新流量的模式才可能活下去
商业模式好坏的重要一个标准,是除了考察项目离钱有多近外,还需要关注钱能收多少,能收多久。
快递最后100米的盈利空间从来不在电商、寄送快递或广告上,这些路子被验证后的结果是:入不敷出。而真正的想象空间在本地生活服务业务上,这里集结了传统零售、金融、医疗、汽车、家政、生鲜电商等一系列社区服务。只是快递柜模式虽也然能沾边,却不及收发室模式近。(想想谁的场景越近?)
目前,收发室平台同快递公司做线上平台的分成,利用人与场地,人与人高频接触,依托物业场地、物业人员再去做包裹外包装回收以及洗衣的代收包括桶装水等等增值业务。收发室只收一点小费用来维持平台,把绝大部分收益分给线下物业公司,而且物业增加了与业主的沟通机会,促进了物业费的增收。物业自然乐意。
如今,收发室已与中航物业、长城物业、首开等陆续开展合作。而熊猫快收已经与本来生活、e袋洗等新合作,代收取生鲜、衣服等特殊包裹,并已成为目前熊猫快收的主要收入来源。这对于便利店而言,集中收货能增加到店的人流量,做大自己的生意。
总之,流量在于捣鼓,前提是自己得有流量源。
是不是好生意,看盈利
这需要说明的是:
1、向用户收钱等于自杀
目前部分快递柜厂商开始向用户收费,但其并没有提供新价值,再加上目前中国快递业的经济发展一般,快递的用户体验也在下降,收费只会是自寻死路,逼着用户向对手投怀送抱。
2、消耗流量的生意不长久
前面已经说了快递柜的电商、广告等盈利模式是在消耗流量,而没有创造新的流量。目前速递易营收仍然依赖派件、超期、寄件和广告收费,尽管也做了不少尝试和试点,包括上线必有商城等,但仍然是在消耗流量。
同样的,就在丰巢完成25亿元A轮融资时,尽管资本看起来异常有信心时,三大快递业股东却不愿陪跑了:中通不跟进、韵达犹豫不决,申通股权稀释。
而且还一个奇怪的现象;顺丰主导投资和运营的丰巢快递柜,顺丰快递的使用量却占比很低。(根据丰巢提供2016年各家快递公司“丰巢”快递柜使用量数据信息显示,中通使用量占比22%、圆通占比18%、申通占比14%、韵达占比14%、百世占比10%、顺丰占比6%,其他的京东、EMS、天天等瓜分),这或许是快递公司已意识到快递柜这类模式只在消耗稀释自己的流量,而又不得不面对过高的成本和较弱的营收能力。这恰恰是快递柜行业普遍的盈利困境,更关键的是,目前仍没有探索出可行的盈利方式。
3、占位置的生意难,或者说做入口难
关键的问题来了,快递柜这种占位置的生意是实际是入口模式,自己搭台自己唱戏,通过霸占山头收过路费,当年的百度搜索就是如此,这是中心化的模式,其核心在于自己制造需求和流量。可惜快递柜并不能创造流量,而社区流量又难以“占为已有”。
更根本的问题是,快递柜看起来是利用智能科技,实际是让机器与机器打交道,这是程序与程序的对接、标准与标准的对话,但快递终究还是服务业,人才是核心。即便以智能快递柜为代表的机器能形成入口,也充其量是入口之一,且体量不会太大。最大的入口永远是真正在做快递“服务”的人!
4、共享人的生意容易些,或者说搭平台相对容易
相反,收发室的模式是平台模式,也就是搭台子让别人唱戏,赚取场子费。这是个多边交易模式,有便利店、物业公司、快递、还有本地生活服务服务所有的参与者。搭平台的人就是整合资源,拉拢买卖双方,维护市场秩序,制定市场规则,让市场活跃。
这类模式的最大优点在于建立起双边市场,同时引发跨边网络效应(即越多的“供给端”使得“需求端”的体验更好,或者反方向)和同边网络效应(即越多的“需求端”,使得“需求端”的体验更好,供给端也是类似)。就如滴滴巴士,几个人使用滴滴巴士的时候,一定很不好用(叫不到车),但当周围人都用滴滴巴士了,就会觉得特别好用,司机(供)和乘客(需)都开心。
平台和入口的区别在于,平台是做妈咪,入口是做头牌。

平台模式除了去中间化、去中心化,还有一个去边界化,从而可以无限延伸商业价值。就如我们无法定义腾讯的产业一样,他在做连接人和人的事,他既是社交、又是金融、还是电影、娱乐、汽车。。。收发室模式恰恰是在做跨行业整合,刚好需要去边界化。
5、怎样才能赚到钱
(1)优势互补
快递最后100米有很多场景,社区、园区工厂、写字楼、高校等,这些用户类型、服务要求都不一样。既然快递柜模式和收发室模式各有优劣,那全场景设立统一模式的末端网点就不太合理,而应该有细分市场的布局意识,同时要学会舍弃部分市场,比如专注写字楼的“零公里”服务站、专注校园的“递易”快递柜等,都是根据不同场景搭建的第三方网点。未来,在这最后100米,并未能做到快递柜模式或收发室模式独揽天下,双方互补或是常态。
(2)开源前先节流
据中商产业研究院发布报告指出,2016年,我国快递柜产量超过3.12万组,单个快递柜成本约5-6万元,使用寿命约2-3年;每年向物业公司支付2000元左右的场地费。快递柜模式不是一无是处,而是赚钱的速度赶不上烧钱的速度。所以要想盈利,压缩成本变得极为关键。
总之,在这最后100米物流的的决赛阶段,PK的是对参赛者的运作模式和规模,没有正确理解背后真相的小公司自然淘汰,读懂逻辑并在网点数和融资数额领先的公司将一骑绝尘。
发表于2025-07-03 14:23:44
发表于2019-06-04 11:21:00
发表于2019-06-04 10:05:00
发表于2019-06-04 09:03:00
发表于2019-06-04 08:29:00
发表于2019-06-04 06:47:00
发表于2019-06-03 22:00:00
发表于2019-06-01 13:59:00
京ICP备11027698号 CopyRight 2010-2015 All Rights Reserved