
超短期现金贷属于舶来品,类似于欧美的发薪日贷款(PaydayLoan)。在国内,由于金融市场不成熟,市场需求旺盛,再加上监管政策宽松,以及互联网和大数据技术的不断运用,上市公司、风险投资、消费金融公司、商业银行等各路资本纷纷杀入,都想分一杯羹,行业进入一个爆发式增长。
但是,自上世纪80年代诞生以来,席卷欧美,得到迅猛的发展的发薪日贷款,由于自身商业模式的漏洞,争议不断。随着监管政策频繁出台,目前发展开始进入平稳期,甚至衰退期。那么,国内的超短期贷款是否会走欧美的老路——未老先衰?
一、超短期现金贷(发薪日贷款)发展情况
(1) 欧美发展情况
发薪日贷款自上世纪80年代诞生以来,迅猛发展,席卷欧美。但是随着各类监管政策的出台,目前开始进入发展平稳期或者衰退期。
发薪日贷款发源于美国,自20世纪80年代末诞生以来,迅速发展,到了2004年,全美PaydayLoan已铺设了22000个线下贷款营业网点,一年营业额超400亿美元。 但是,随着各种监管政策的出台,发薪日贷款发展缓慢。
据雅虎财经数据显示,2015年美国PaydayLoan的放贷金额达460亿美金,十多年仅仅增长15%左右,可谓龟速。
与此同时,美国消费保护局却又在酝酿新的监管政策对发薪日贷款进一步监管。
不仅在美国,欧洲国家发薪日贷款发展情况与美国也很相似。
据英国政府统计,2008年至2012年之间,全英PaydayLoan行业每年均保持35%~50%超高速增长态势。
但是随着各种监管政策出台,发薪日贷款发展也受到严重的限制。特别是2015年英国颁布的法规规定:“所有贷款的利息和费用每天不得超过0.8%。”
据英国金融服务管理局(FCA)称,英国发薪日贷款数2015年上半年由2013年同期的630万下降至180万,不到2013年同期的三分之一。
综合分析欧美市场,我们发现PaydayLoan通过对其固定收入、工作的评估,以及利用 ZestFinance 等大数据征信服务,筛选出目标客户群,降低违约情况,并通过小额、短期、高利率 ,能够很好地覆盖一定的坏账率,实现快速的市场发展。
但是,面对高额利息的争议,各国政府陆续出台各类监管政策,特别是对利息和服务费等进行严格规定,发薪日贷款平台的商业模式受到了极大的挑战,发展速度也随之变慢,甚至开始衰退。
(2)国内超短期贷款发展情况
国内的超短期现金贷,属于舶来品,类似于国外的发薪日贷款,大致发起于2014年11月,当时信而富与腾讯联合推出的小额信贷产品“现金贷”,开启了中国超短期现金贷发展历程。
近两年,特别是2016年,超短期现金贷(发薪日贷款)在国内迎来了爆发式增长,各类机构纷纷参与,发展势头与当年的P2P网贷发展势头相比,有过之无不及。
据麻袋理财研究院统计,多个超短期现金贷平台业务规模均呈现翻番增长的态势,不到两年时间,单月放款量达到亿级、甚至十亿级。
二、为什么超短期贷款发展快?
超短期现金贷之所以快速发展,与产品本身的一些特性是分不开的,主要原因有:
1、申请门槛较低,适合年轻人。超短期贷款对于申请人的资质要求较低,一般只要身份证和手机。对于申请人,只需要有提交身份证照片、工作单位及以及居住地址、手机运营商数据等几项基本资料,无需抵押。超短期贷款满足了了借款人低门槛无需抵押的需求。
2、操作简单,放款速度快。与传统银行繁琐的贷款手续相比,超短期贷款平台主要通过手机端操作,客户按照平台要求提供简单的资料即可获取额度,很快即可放贷。超短期贷款均具有操作简单、快速到账的特征。
3、绝对利息低,容易被借款人忽视。虽然借款年化费率较高,但是借款期限较短,使得借款绝对利息较低,对于借款人来说,大部分时候不是很敏感,容易被忽视。
三、超短期现金贷有哪些争议点?
任何事物都有两面性,有利就有弊,超短期贷款也不例外,具体弊端如下:
1、门槛低,容易将贷款放给不合适的申请人,使其陷入财务困境。 对于借款人来说,借款门槛低是一把双刃剑,利弊都有。因为借款门槛较低,方便客户通过审核同时,也有可能导致放款给不适合的人群。
此外,现金贷平台对借款人信息掌握不全,各家平台之间没有共享机制,无法防止多头借贷。对于很多收入较低且不稳定的借款人来说,一旦出现逾期无力偿还,就有可能不断地从其他平台借款还上之前的贷款,陷入债务恶性循环。
2、借款费率高,逾期罚息更高,市场争议较大。从美国整体上来看,发薪日贷款不良贷款率大致是在10%-20%。为了吸引新客户、维持运营和冲抵坏账,一般发薪贷贷款机构向借款人收取较高的利息。
2004年7月,安永对北美洲发薪日贷款平台进行抽样调查结果显示,发薪日贷款平台的最大成本是运行成本,一般运营成本占到总成本的71%-75%。其次是坏账成本,约占总成本的五分之一,而借款利息只占总成本很小的一部分。
在国内,为了规避监管,超短期现金贷公司基本上会通过信息审核费、管理费或者服务费等各种名义的费用收取来冲抵运营成本和坏账,借款年化利率高达100%~300%。除此以外,据麻袋理财研究院统计,超短期现金贷公司逾期罚息年化利率更高,大多数平台罚息年化超过了300%。
实际上,很多年轻人财务规划不是很好,准时还款意识薄弱,在借款时对逾期罚息关注较少,很容易出现逾期而被要求支付高额罚息。逾期罚息也成为超短期现金贷平台收入的一个重要收入来源。正因为较高的借款费率以及高额的逾期罚息,使得超短期现金贷在社会上具有不少争议,甚至有时候被认为具有高利贷性质。

3、不良贷款外包,容易出现暴力催收。事实上,超短期现金贷主要是线上操作,客户涉及到全国,贷后催收主要是电话催收,自己公司员工上门催收可能性较少。很多时候,现金贷公司对于电话催收不成功的债权打包低价转让给第三方处理,而这些公司良莠不齐,为了尽可能多的挣钱,很有可能出现暴力或者违法催收。
4、可能要求读取用户通讯录,但对借款人隐私保护不够。目前,众多超短期现金贷贷款平台在借款前要求读取借款人的手机通讯录,否则无法获取贷款。风控人员在风控设计的时候,读取用户通讯录目的是为了反欺诈,但是部分平台在贷款未如期归还时,未经借款人同意,擅自打电话给借款人亲朋好友催收,涉嫌侵犯别人隐私。
此外,部分平台只顾挣钱,对内部员工管理不到位,导致借款人信息保护不到位,出现员工私自买卖借款人信息获利。
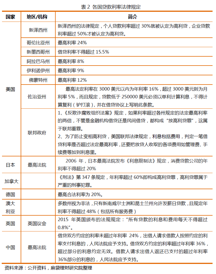
四、国内外发薪日贷款政策法规情况
在欧美,发薪日贷款在社会上争议非常大。谷歌公司就表示:“自2016年7月13日开始,将不再支持贷款期限在60天内的贷款广告,也不支持借款利率达到或是超过36%的广告。”
事实上,美国早就有相关法律法规出台,限制高利贷行为。如美国联邦政府颁布的《反欺诈腐败组织法案》,该法案规定,如果利率超过各州规定的法定最高利率的两倍,不管是金融机构借贷还是民间借贷,都构成“放高利贷罪”,这属于联邦重罪。
为了防止变相高利贷,美国联邦法律还规定,利息包括费用,判定一笔借贷利率是否超过法定最高利率,还要把放贷人收取的各项费用,如管理费、手续费等加到利息里。
目前,美国监管部门消费者金融保护局(Consumer Financial Protection Bureau,简称CFPB)还在酝酿更加严格的监管政策来规范发薪日贷款市场,新规征求意见稿已经于2016年6月2日发布。
在加拿大,刑法第347条规定,年利率超过60%即构成高利贷罪,高利贷罪属于严重的刑事犯罪;德国的最高合法利率为20%;法国等多数欧洲国家都有反高利贷法;澳大利亚的两个州也有反高利贷法。各国对高利贷的管理与美国的基本相同,只是法律规定的合法利率的上限不同而已。
2006年初,日本最高法院出台新规,规定超过《利息限制法》上限的利息均为无效,且贷款额不得超过借贷者年收入的1/3,消费贷款公司的年利率以后不得超过20%。
2015年,英国颁布新的法规规定:“所有贷款的利息和费用每天不得超过0.8%”。
2015年8月6日上午,中国最高法在北京举行新闻发布会,发布《最高人民法院关于审理民间借贷案件适用法律若干问题的规定》。这则司法解释明确:“借贷双方约定的利率未超过年利率24%,出借人请求借款人按照约定的利率支付利息的,人民法院应予支持。
借贷双方约定的利率超过年利率36%,超过部分的利息约定无效。借款人请求出借人返还已支付的超过年利率36%部分的利息的,人民法院应予支持。但是,该司法并没有明确解释是否将服务费等中间费用归为借款利息,这也是目前国内超短期现金贷平台兴起,部分平台因为手续费收取导致利率偏高的一种重要原因。
五、结论
发薪日贷款在北美、欧洲、日本等地经历了三十多年的发展,监管部门和借款客户对发薪日贷款产品有一定的了解。虽然关于发薪日贷款的争论不休,但是它的市场需求证实了它的存在价值。
对于国内超短期现金贷,麻袋理财研究院认为它也有其存在的市场需求,方便、快速、门槛低,不仅满足了一些细分人群的借款需求,优化了信贷资源配置,而且有利于促成地下高利贷变成透明化的民间借贷,便于监管。但是,以较高的服务费、管理费等综合借款费率覆盖运营成本和坏账的商业模式可能在中国行不通。
从目前的市场环境看,超短期现金贷综合利率普遍偏高,社会争议较大,导致政策风险较大。
对于超短期现金贷公司来说应该早做准备,很有可能类似校园贷一样,国家出台较为严格的法规对其进行规范。也很有可能未来会向国外学习,将服务费、管理费等纳入借款利息,如果等国家出台相应的监管法规再来调整业务,对很多现金贷公司来说将是致命打击。
事实上,国内超短期现金贷与国外的发薪日贷款还是有不同的地方,这些不同某种程度上给了国内超短期现金贷平台降息空间。
欧美发达国家发薪日贷款公司以线下营业网点服务开展业务为主,需要大量的人力成本和物力,综合运营成本较高,所以贷款利率很难下降。
但是,国内的超短期现金贷公司成立即以线上获取借款人为主,更多的时候也是靠大数据风控,平台发展到一定程度后主要的成本可能是坏账。如果现金贷公司能够积极积累数据,提高风控水平和运营能力,那么降低费率也是很有可能的。
发表于2025-11-19 14:24:00
发表于2025-11-19 10:22:00
发表于2025-11-18 16:26:00
发表于2025-11-18 16:21:00
发表于2025-11-18 14:28:00
发表于2025-11-18 11:55:00
发表于2025-11-18 11:03:00
发表于2025-11-18 10:57:00
发表于2025-11-18 10:45:00
发表于2025-11-17 17:05:00
京ICP备11027698号 CopyRight 2010-2015 All Rights Reserved