
钛媒体快讯|4月5日消息:继腾讯云以1分钱中标厦门市政务外网云服务项目之后,又一个一分钱中标政务项目的公司又出现了。
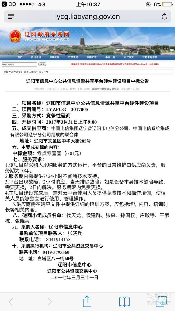
根据3月31日辽阳政府采购网登出了“辽阳市信息中心公共信息资源共享平台硬件建设项目中标公告”显示,辽宁市的这个硬件建设项目由中国电信集团辽宁省辽阳市电信分公司、中国电信系统集成有限公司辽宁分公司组成的联合体,以0.01元的中标金额拿下了。

据公告显示,在此次的招标中,辽阳市公共资源交易中心政府采购部受辽阳市信息中心委托,对该单位公共信息资源共享平台硬件建设项目(编号:LYZFCG—2017005)以竞争性磋商方式进行采购,符合条件的国内合格的供应商都参加本次政府采购活动。
采购的硬件设备包括核心交换机、汇聚交换机、接入交换机、网络安全防火墙、VPN网关、虚拟化平台、大数据处理平台等诸多IT设备,总预算金额为892.95万元。
而中标企业除了负责提供硬件设备外,还需要提供平台的日常维护,服务期为10年。服务要求包括:
1.该项目以采购人采购服务的方式运行,平台的日常维护由供应商负责,服务期为10年。
2.服务期内需提供7*24小时不间断技术支持。
3.平台出现故障,2小时响应。当天排除故障;如是设备本身技术缺陷导致,需要更换,2日内解决。服务期限内免费更换。
4.在项目建设完成后,需对云平台使用人员提供免费技术和操作培训,使相关人员能够独立进行使用、管理操作。
5.供应商需在响应文件中提供详细的培训方案,应包括培训内容、培训时长等相关内容。
以上的这一幕似乎有些熟悉,3月17日,腾讯云就曾以0.01元中标预算达495万元的厦门市政务外网云服务项目,而3月20日,上海移动与云赛智联股份有限公司、中国电信也曾以0元的价格中标上海市金额为1200万元的电子政务云项目。
然而和互联网企业、民营企业为扩大市场规模,抢占政务信息化服务机会不同,中国电信本身为国企,似乎并不存在这一考量。但截至目前,中国电信还没有对1分钱中标做出回应。
也有分析称,政务信息化领域,电信运营商已经明显感到互联网企业的巨大挑战。比如,厦门项目曾有五家企业竞标,移动、联通、电信三大基础运营商的相关下属公司都参与了投标,电信运营商还是走传统的路子,投标报价在170万-309万元不等,但最终腾讯1分钱中标,而这一案子可能对三大运营商留下了深刻印象和反思。
发表于2025-11-20 17:28:00
发表于2025-11-20 16:07:00
发表于2025-11-20 10:09:00
发表于2025-11-20 09:57:00
发表于2025-11-20 09:46:00
发表于2025-11-20 09:33:00
发表于2025-11-20 09:28:00
发表于2025-11-19 14:24:00
发表于2025-11-19 10:22:00
发表于2025-11-18 16:26:00
京ICP备11027698号 CopyRight 2010-2015 All Rights Reserved